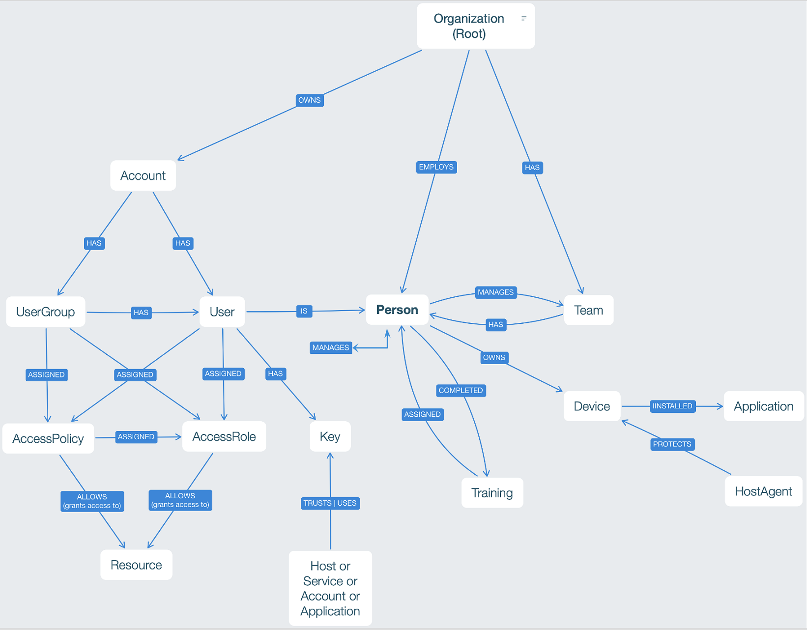
JupiterOne Data Model for People and Access
As we build integrations for products that include user or people account along with different access levels or permissions we start with this reference model and attempt to collect these types of entities and map these kinds of relationships so that customers using these products will be able to use the same queries for any integration they have enabled. Based on the product and what is available to JupiterOne for import, adjustments are made that will be unique to each product.
